Scientists at Queen Mary University of London and the University of Hong Kong have utilized genetic tools from single-celled organisms that share a common ancestor with animals to create mouse stem cells capable of producing fully developed mice.
Choanoflagellate Sox can induce pluripotency in mammalian cells. Image credit: Gao others., doi: 10.1038/s41467-024-54152-x.
Alex de Mendoza, a researcher at Queen Mary University of London, and his colleagues used genes found in choanoflagellates, single-celled organisms related to animals, to create stem cells that were then employed in giving birth to living, breathing mice.
Choanoflagellates are the closest living relatives of animals, housing genes in their genomes that support pluripotency in mammalian stem cells, including versions of Sox and POU.
This surprising discovery challenges the notion that these genes only evolved within animals.
“With the successful creation of mice using molecular tools derived from our single-celled relatives, we are witnessing an incredible continuity of function spanning nearly a billion years of evolution,” Dr. Mendoza stated.
“This research suggests that crucial genes involved in stem cell formation may have originated well before the stem cells themselves, potentially paving the way for the multicellular life we observe today,” he added.
Shinya Yamanaka, who won the Nobel Prize in 2012 for demonstrating the obtainment of stem cells from differentiated cells by expressing factors such as Sox (Sox2) and POU (Oct4) genes, highlighted the significance of the study.
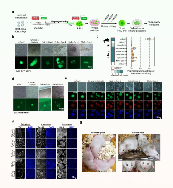
In their research, Dr. de Mendoza and co-authors incorporated the choanoflagellate Sox gene into mouse cells, leading to reprogramming into a pluripotent stem cell state.
These reprogrammed cells were then injected into developing mouse embryos to assess their efficacy.
The resulting chimeric mice displayed physical attributes from both donor embryos and laboratory-derived stem cells, highlighting the essential role these ancient genes play in shaping animal development.
This study showcases how early versions of the Sox and POU proteins, known for binding to DNA and regulating other genes, were utilized by unicellular ancestors for functions critical to stem cell development and animal growth.
“Despite choanoflagellates lacking stem cells and being unicellular organisms, they possess these genes, likely governing fundamental cellular processes that multicellular animals later repurposed to construct intricate bodies,” Dr. Mendoza explained.
“This newfound insight underscores the evolutionary adaptability of genetic tools and how early life forms employed similar mechanisms for controlling cell production, even before the emergence of truly multicellular organisms,” he concluded.
“This discovery goes beyond evolutionary biology and could lead to innovative advancements in regenerative medicine.”
A paper detailing the study findings was published in Nature Communications.
_____
Y. Gao others. 2024. The appearance of Sox and POU transcription factors predates the origin of animal stem cells. Nature Communications 15, 9868;doi: 10.1038/s41467-024-54152-x
This article is based on a press release provided by Queen Mary University of London.
Source: www.sci.news












